职场工具箱之沟通四要素 CARE 模型
Posted on 三 04 2月 2026 in Life
| Abstract | 职场工具箱之沟通四要素 CARE 模型 |
|---|---|
| Authors | Walter Fan |
| Category | 职场方法论 |
| Status | v1.0 |
| Updated | 2026-02-04 |
| License | CC-BY-NC-ND 4.0 |
短大纲(给忙人)
展开看看
- **一句话**:沟通不是"说",是"让对方收到" - **CARE 模型**:Context(背景)+ Ask(诉求)+ Reason(理由)+ Expectation(期望) - **核心洞察**:每次沟通都回答这四个问题,对方就不用猜 - **应用场景**:邮件、即时消息、会议发言、跨部门协作沟通不是表达,而是对方"听懂了什么"
职场沟通最大的悲剧,不是你不会说话, 而是你说了一堆,对方点点头,然后完全没 get 到。
开篇:两个让人崩溃的职场场景
场景一:周会上的"无效发言"
周会上,你花 5 分钟汇报了这周的工作进展:
"我这周调研了三个方案,分析了各自的优缺点,目前倾向于方案 B,因为它在性能和可维护性上都更好,但也有一些风险需要考虑..."
你觉得自己条理清晰、逻辑严密。
领导听完,问了一句:
"所以,结论是什么?"
你心里一惊:"我刚才不是说了吗?方案 B 啊!"
但领导显然没听到这个重点。他接着问:
"需要我做什么决定吗?"
你愣住了。其实你是想让他拍板同意方案 B,但你没明说。
你以为"倾向于"就是暗示,但领导理解的是"你还没想好"。
场景二:IM 上的"已读不回"
你给运维同事老王发了条消息:
"老王,有个事想问你一下"
等了 10 分钟,没回。
你又发:
"在吗?方便吗?"
又等了 5 分钟,还是没回。
你心想:"这人怎么回事?平时不都秒回吗?"
其实老王正忙着处理线上告警,他看了你的消息,心想:"这人什么事都不说,我现在哪有空陪他聊天?等会儿再看吧。"
然后这个"等会儿"就变成了"永远"。
问题出在哪?
不是你讲得不好,也不是老王不近人情。
问题在于:你以为"说了"就等于"传达了",你以为"开了口"就等于"沟通了"。
这是职场沟通最大的坑:你说的,和对方听到的,往往是两回事。
更残酷的是:对方没听懂,责任在你,不在他。
一、沟通失败的四个层次
在聊"怎么做"之前,我们先搞清楚沟通到底在哪里会出问题。
1.1 沟通的本质是什么?
很多人以为沟通就是"把话说出来"。
错。
沟通的本质是:让对方产生你期望的认知或行动。
换句话说: - 不是你说了什么 - 而是对方听懂了什么 - 更重要的是,对方愿意做什么
1.2 沟通失败的四个层次
沟通失败不是一个笼统的概念,它有四个层次:
| 层次 | 状态 | 典型表现 | 常见原因 |
|---|---|---|---|
| L1 没听到 | 信息未到达 | 消息被忽略、邮件没看 | 渠道错误、时机不对 |
| L2 没听懂 | 信息未理解 | 听完一脸懵、理解偏差 | 术语太多、逻辑跳跃 |
| L3 不认同 | 信息被拒绝 | 听懂了但不同意、沉默抵抗 | 缺乏说服力、忽略对方立场 |
| L4 不行动 | 信息未转化 | 口头同意但没下文 | 没有明确 action item |
一个残酷的真相:大部分沟通失败发生在 L2 和 L3——对方看似在听,实际上要么没懂,要么不认可。
1.3 对症下药:卡在哪一层,就补哪一刀
| 你卡住的层次 | 对方的表现 | 你优先补什么 |
|---|---|---|
| L1 没听到 | 没回、没反应、没看见 | 换渠道/换时机,标题更醒目 |
| L2 没听懂 | 复述不出来、理解偏了 | 换说法:少术语、多例子、讲人话 |
| L3 不认同 | 反对、质疑、沉默 | 补理由:对方关心什么,就用什么维度说服 |
| L4 不行动 | 口头同意但没下文 | 补期望:谁/做什么/什么时候,写成 action item |
1.4 检验你的沟通处于哪个层次
下次沟通完,问自己几个问题:
- L1:对方真的收到信息了吗?(看过/听过)
- L2:对方能复述你的核心观点吗?
- L3:对方有没有表达过异议或困惑?
- L4:对方是否知道下一步该做什么?
如果任何一层出问题,沟通就失败了。
1.5 一个真实的翻车故事
我曾经有个同事小张,技术能力很强,但总是"怀才不遇"。
有一次他跟我吐槽: "我明明跟老大说了架构重构的方案,他当时也点头了,结果两个月过去了,一点动静都没有。"
我问他: "你当时怎么说的?"
他说: "我跟老大说,我们现在的架构有很多历史债务,代码耦合严重,建议做一次大重构。"
我又问: "然后呢?"
他说: "然后老大说'嗯,有道理',就没下文了。"
你看出问题在哪了吗?
- L1 听到了:老大确实听完了
- L2 听懂了吗? 未必。"历史债务"和"代码耦合"对非技术背景的老大来说,可能就是"有技术问题"
- L3 认同了吗? 不知道。老大说"有道理"可能只是客气
- L4 会行动吗? 几乎不可能。小张没给任何具体的 action item
这就是典型的 L2+L4 双重失败——信息看似传达了,其实根本没穿透。
二、沟通四要素:让信息真正"穿透"
知道了沟通在哪里出问题,接下来聊怎么解决。
我总结了沟通的四个要素,记住这四个词:
CARE = Context + Ask + Reason + Expectation
| 要素 | 含义 | 解决的问题 |
|---|---|---|
| C - Context | 背景与现状 | 让对方知道"发生了什么" |
| A - Ask | 明确诉求 | 让对方知道"你要什么" |
| R - Reason | 理由与好处 | 让对方知道"为什么该帮你" |
| E - Expectation | 期望行动 | 让对方知道"具体该做什么" |
2.0 30 秒版(救急模板)
如果你现在就要去找领导/同事开口,来不及组织语言,直接抄这个:
【C 背景】一句话交代发生了什么(别讲故事会)
【A 诉求】一句话说清你要什么(别让对方猜)
【R 理由】一句话说明为什么值得支持(用业务语言)
【E 期望】谁 / 做什么 / 什么时候(把“然后呢”提前写完)
你会发现:CARE 的精髓不是“说得漂亮”,而是把对方脑子里的三个问号先填掉——“现在啥情况?”“你想要啥?”“我该干啥?”。
2.1 C - Context:先说背景,再说事
新人常犯的错:一上来就说结论或诉求,对方完全不知道你在说什么。
正确做法:用 1-2 句话交代背景,让对方进入语境。
| ❌ 无背景 | ✅ 有背景 |
|---|---|
| "这个需求我做不完" | "老大,上周加了两个紧急需求,原计划的排期被挤掉了,现在这个需求我做不完" |
| "能帮我 review 下吗" | "这是给 A 客户的方案,明天要发出去,能帮我 review 下吗" |
小技巧:背景要简短,不要讲成故事会。控制在 2-3 句话以内。
2.2 A - Ask:把诉求说出来,别让人猜
新人常犯的错:说了一堆现状和困难,就是不说"我需要什么"。
领导内心 OS:"所以你到底想让我干嘛?安慰你?帮你干活?还是只是想吐槽?"
正确做法:明确说出你的诉求。
| ❌ 诉求模糊 | ✅ 诉求明确 |
|---|---|
| "这个项目有点难搞" | "这个项目需要额外 2 人天,能协调一下资源吗" |
| "最近压力有点大" | "我想请周五下午半天假,调整一下状态" |
| "方案 B 好像不错" | "我建议选方案 B,请老大拍板" |
金句:不要让领导猜你的需求,他没时间,你也赌不起。
2.3 R - Reason:给对方一个"支持你的理由"
新人常犯的错:只说"我需要",不说"为什么该给我"。
现实是:资源永远是稀缺的,领导要在多个人之间分配。你不给理由,他凭什么优先帮你?
正确做法:说清楚"为什么"——可以是业务收益、风险规避、或者双赢点。
| ❌ 没理由 | ✅ 有理由 |
|---|---|
| "能加两个人吗" | "加两个人可以提前一周上线,赶上 618 大促" |
| "我想换个项目" | "这个项目我已经做了两年,技术栈比较单一,想换个项目拓宽一下能力边界" |
技术人特别要注意:别只讲技术理由("架构更优雅"),要讲业务理由("维护成本更低,后面改需求更快")。
2.4 E - Expectation:给出具体的 action item
新人常犯的错:说完诉求就结束了,没有告诉对方"具体该做什么"。
结果是:对方口头答应了,但不知道下一步是什么,事情就这么没了下文。
正确做法:给出明确的、可执行的下一步。
| ❌ 模糊期望 | ✅ 明确期望 |
|---|---|
| "帮我协调一下" | "能不能今天下午跟张三说一声,让他明天支援我半天" |
| "你看着办吧" | "你今天下班前给我个决定,我好安排明天的工作" |
| "有空帮我看看" | "明天中午前能给我反馈吗?我下午要提交" |
关键点:action item 要包含三个元素——谁、做什么、什么时候完成。
2.5 CARE vs TNB:什么时候用哪个?
如果你看过这个系列的第 3 篇《TNB 表达模型》,你可能会问:CARE 和 TNB 有什么区别?
简单说:
| 模型 | 适用场景 | 核心逻辑 |
|---|---|---|
| TNB | 求资源、要帮助 | "我遇到麻烦了,需要你帮忙,对你也有好处" |
| CARE | 通用沟通 | "这是情况,这是我的建议,理由是这个,下一步这样做" |
一句话记忆: - TNB 是"求人"模型——强调"你帮我,对你也有好处" - CARE 是"通用"模型——强调"把事情说清楚,让对方能行动"
实际使用中,两者可以结合:
【C - 背景】我们项目下周要上线,但测试人力不够。
【A - 诉求】能不能借隔壁组的小李支援两天?
【R - 理由/TNB 的 Benefit】这样能保证上线质量,也避免上线后返工影响两个组的进度。
【E - 期望】你今天能跟小李的 leader 说一声吗?我来对接具体任务。
三、场景拆解:会议 / IM / 汇报
理论讲完,来看看怎么在实际场景中应用。
3.1 场景一:会议发言
常见翻车:讲了半天,大家不知道你到底想说什么。
CARE 模板:
【C】背景:针对 XX 问题,我调研了 A、B、C 三个方案。
【A】诉求:我建议选 B 方案。
【R】理由:因为 B 方案在性能上比 A 快 30%,在成本上比 C 低 20%。
【E】期望:请各位今天会上确认,我好开始排期。
实战对比:
❌ 无效发言:
"我这边调研了一下,A 方案有个问题,B 方案好像还行,C 方案成本比较高,我还在纠结..."
(领导内心 OS:所以呢?你到底想说什么?)
✅ 有效发言:
"针对缓存方案选型,我调研了 Redis、Memcached、本地缓存三个选项。 建议选 Redis,原因有三:支持数据持久化、社区活跃、团队有经验。 唯一的风险是成本稍高,预估每月多 500 块。 如果大家没有异议,我今天就开始实施。"
3.2 场景二:IM 沟通(微信/钉钉/飞书)
常见翻车:发一堆消息,对方不知道轻重缓急,干脆不回了。
IM 黄金法则:一条消息说清一件事。
CARE 模板(IM 版):
【背景】XX 项目遇到一个问题:数据库连接数超限。
【诉求】需要你帮忙把连接池上限从 100 调到 200。
【理由】用户量上来了,当前配置扛不住。
【期望】今天下班前能改好吗?我明天要上线。
实战对比:
❌ 无效 IM:
"在吗?" "有个事想找你" "方便吗?"
(对方内心 OS:你到底想干嘛?我要不要现在回?)
✅ 有效 IM:
"老王,有个事需要你帮忙: XX 项目数据库连接数超限了,需要把连接池上限从 100 调到 200。 用户量上来了,当前配置扛不住。 今天下班前能改好吗?我明天要上线。谢谢!"
小技巧: - 开头直接说事,别问"在吗" - 一条消息说清楚,别分 5 条发 - 紧急的事打电话,别在 IM 上等
3.3 场景三:向上汇报
常见翻车:只报现状,不给结论;只说问题,不提方案。
汇报黄金结构:结论先行 + CARE 展开
【结论】建议延期一周发布。
【C】背景:测试发现 3 个 P1 级 bug,修复需要 3 天,回归需要 2 天。
【A】诉求:希望您同意延期,并帮忙跟产品那边说一声。
【R】理由:强行上线风险太大,可能影响 XX 客户的体验。
【E】期望:您今天下班前能拍板吗?我好通知测试那边调整排期。
实战对比:
❌ 无效汇报:
"老大,测试那边发现了几个 bug,有点严重,我们还在修,不知道能不能按时上线,你看怎么办?"
(领导内心 OS:所以你想让我做什么决定?延期?加人?还是就这么上?)
✅ 有效汇报:
"老大,关于 XX 项目上线,我建议延期一周。 原因是测试发现了 3 个 P1 级 bug,修复加回归最少要 5 天。 强行上线的话,可能影响 XX 客户的核心流程。 如果您同意延期,麻烦跟产品那边说一声,我来协调测试资源。 您今天能给个决定吗?"
四、技术人特别容易踩的坑
作为一个写了 20 多年代码的老程序员,我太清楚技术人在沟通上容易踩哪些坑了——因为我自己踩过无数次。
4.1 只讲技术,不讲业务
典型翻车现场:
你在会上慷慨激昂:
"我们应该用微服务架构,单体应用太难维护了,耦合太严重,改一个接口要回归整个系统..."
领导听完,问了一句:
"这样改对业务有什么好处?"
你愣住了。因为你心里想的是"技术上更优雅",但这话说出来,领导根本听不懂。
修正方法:用"业务语言"翻译"技术收益"
| 技术语言(领导听不懂) | 业务语言(领导秒懂) |
|---|---|
| "架构更优雅" | "维护成本更低" |
| "解耦" | "改一个功能不用担心影响其他功能" |
| "微服务" | "各团队可以独立发版,不用排队" |
| "技术债务" | "现在省的时间,以后要加倍还" |
❌ "我们应该用微服务架构" ✅ "用微服务架构可以让各团队独立部署,发版周期从两周缩短到三天,618 大促可以更快响应"
4.2 只说问题,不说方案
典型翻车现场:
"老大,这个需求有技术风险。"
领导: "嗯,然后呢?"
你: "就是...想让您知道一下。"
领导心里想:"所以你想让我干嘛?帮你写代码?还是让产品把需求砍了?你倒是给我个方案啊!"
修正方法:问题 + 方案 + 成本
❌ "这个需求有技术风险" ✅ "这个需求有技术风险:依赖的第三方 API 稳定性未知。我建议先花两天做个 PoC 验证一下,如果不行,再换方案也来得及"
4.3 只考虑技术正确性,不考虑决策成本
典型翻车现场:
"方案 A 技术上更优雅,我们应该选 A。"
领导: "A 要多久?"
你: "大概...两个月?但是代码质量会更好!"
领导: "那 B 呢?"
你: "B 一周就能搞定,但是不够优雅。"
领导: "用 B。"
你心里委屈:"领导不懂技术!"
其实领导心里想的是:"我有一周能上线的方案,为什么要等两个月?业务等得起吗?"
修正方法:给选项,而不是给"唯一正确答案"
❌ "方案 A 技术上更优雅" ✅ "有两个方案: - A 方案技术更优雅,但需要重构,工期 2 个月 - B 方案复用现有逻辑,一周能上线,后面有空再优化
如果赶 618,建议先用 B;如果不急,可以考虑 A。您看呢?"
4.4 假设领导懂技术细节
典型翻车现场:
"老大,GC 频繁导致 STW,Full GC 一次要 500ms,需要调优一下 JVM 参数。"
领导一脸懵:"GC 是什么?STW 又是什么?这人在说什么?"
但领导不会承认自己不懂,他可能会说: "嗯,你看着办吧。"
然后这事就石沉大海了。
修正方法:用"现象+影响+方案"代替"技术术语"
❌ "GC 频繁导致 STW,需要调优" ✅ "程序会偶尔卡顿几秒,用户反馈说页面有时候没反应。原因我查清楚了,是内存管理机制需要优化。我预计花两天时间解决,解决后卡顿问题应该能消除"
4.5 一个自我检测的小技巧
下次跟领导或非技术同事沟通前,问自己一个问题:
"如果我妈/我爸听这段话,能听懂吗?"
如果答案是"不能",那就需要再翻译一遍。
(当然,如果你妈/你爸也是程序员,那请换成"如果我家那个文科生的另一半听这段话"...)
五、沟通四要素 Checklist
下次沟通前,对照这个清单检查:
准备阶段
- [ ] 我清楚这次沟通的目的是什么?
- [ ] 我想让对方产生什么认知或行动?
- [ ] 对方目前对这件事了解多少?
CARE 检查
- [ ] C - Context:我有没有交代背景?(1-2 句话)
- [ ] A - Ask:我有没有明确说出诉求?(不让对方猜)
- [ ] R - Reason:我有没有给理由?(对方为什么该帮我)
- [ ] E - Expectation:我有没有给 action item?(谁、做什么、什么时候)
场景适配
- [ ] 会议:结论先行了吗?时间控制了吗?
- [ ] IM:一条消息说清楚了吗?开头没问"在吗"吧?
- [ ] 汇报:先给结论了吗?方案和风险都说了吗?
六、总结与核心概念
核心概念表格
| 概念 | 含义 | 关键词 |
|---|---|---|
| 沟通本质 | 让对方产生期望的认知或行动 | 听懂 > 说了 |
| 沟通四层次 | 听到→听懂→认同→行动 | L1-L4 |
| CARE 四要素 | Context/Ask/Reason/Expectation | 背景/诉求/理由/期望 |
一句话金句
沟通的终点不是"我说完了",而是"对方动起来了"。
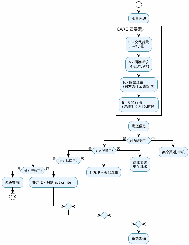
沟通流程图
@startuml
!theme plain
skinparam backgroundColor #FEFEFE
skinparam ActivityBackgroundColor #E8F4FD
skinparam ActivityBorderColor #4A90A4
start
:准备沟通;
partition "CARE 四要素" {
:C - 交代背景\n(1-2句话);
:A - 明确诉求\n(不让对方猜);
:R - 给出理由\n(对方为什么该帮你);
:E - 期望行动\n(谁/做什么/什么时候);
}
:发送信息;
if (对方听到了?) then (是)
if (对方听懂了?) then (是)
if (对方认同了?) then (是)
if (对方行动了?) then (是)
:沟通成功!;
stop
else (否)
:补充 E - 明确 action item;
endif
else (否)
:补充 R - 强化理由;
endif
else (否)
:简化表达\n换个说法;
endif
else (否)
:换个渠道/时机;
endif
:重新沟通;
-> 回到准备阶段;
@enduml

CARE 急救卡
遇到紧急情况时,直接套用这个模板:
【背景】____(发生了什么,1-2 句话)
【诉求】____(你要什么,一句话说清)
【理由】____(为什么该帮你,用业务语言)
【期望】____(谁/做什么/什么时候完成)
例子(线上故障求助):
"老王,线上 DB 连接数告警了,需要你帮忙把连接池上限从 100 调到 200。现在用户已经开始报错了,业务受影响。能 10 分钟内改好吗?我这边盯着监控。"
思维导图
@startmindmap
skinparam NodeMargin 2
skinparam Padding 2
*[#FFE08A] 沟通四要素CARE
**[#FFB3BA] 失败四层次
***[#FFD1DC] L1没听到
***[#FFD1DC] L2没听懂
***[#FFD1DC] L3不认同
***[#FFD1DC] L4不行动
**[#A0E7E5] CARE模型
***[#CFF5F3] C-Context背景
***[#CFF5F3] A-Ask诉求
***[#CFF5F3] R-Reason理由
***[#CFF5F3] E-Expectation期望
**[#B4F8C8] 场景应用
***[#DBFBE5] 会议-结论先行
***[#DBFBE5] IM-一条说清
***[#DBFBE5] 汇报-方案+风险
**[#FBE7C6] 技术人常见坑
***[#FFF1DC] 技术语言vs业务语言
***[#FFF1DC] 只说问题不说方案
***[#FFF1DC] 忽略决策成本
***[#FFF1DC] 假设领导懂技术
**[#CDB4DB] CARE vs TNB
***[#E5D9EE] TNB求人模型
***[#E5D9EE] CARE通用模型
@endmindmap

系列回顾
职场工具箱系列——用可落地的方法论,帮你解决"会做事但不被看见"的问题:
- 4D 总结法 - Result/Data/Technique/Growth
- 黄金圈法则 - Why/How/What
- TNB 表达模型 - Trouble/Need/Benefit
- STAR 面试法 - Situation/Task/Action/Result
- FAB 提案法 - Feature/Advantage/Benefit
- 同理心三方法 - 角色代入/情绪镜像/利益视角
- 5W1H + 8C1D - 提问框架
- SMART 原则 - 目标设定
- PDCA 循环 - 计划执行检查行动
- 艾森豪威尔矩阵 - 时间管理
- 沟通四要素(本文) - CARE 模型
下一篇预告:金字塔原理——如何让你的表达更有结构感
扩展阅读
本作品采用知识共享署名-非商业性使用-禁止演绎 4.0 国际许可协议进行许可。